大乐透
大乐透
大乐透概况
大乐透简介
现任领导
机构设置
教授风采
师资队伍
毕业合影
规章制度
党建工作
组织机构
党建动态
时代先锋
育人先锋
教工之家
学习材料
本科生教育
专业介绍
培养方案
教务管理
精品课程
科研训练
教学研究
实践教学
研究生培养
博士学位点
博士导师
博士招生
硕士学位点
硕士导师
硕士招生
管理规定
教育活动
学术研究
教育科学研究院
科研规章
重点学科
课题申报
科研成果
学术交流
博笃讲堂
教师教育
政策文件
实训中心
国培省培
校地合作
教师队伍建设
规划师培训
学团工作
学团新闻
组织机构
规章制度
就业指导
科技创新
社会实践
济困助学
心理导航
毕业寄语
协会社团
实验室建设
常用下载
当前位置:
大乐透
>
大乐透概况
>
规章制度
>
正文
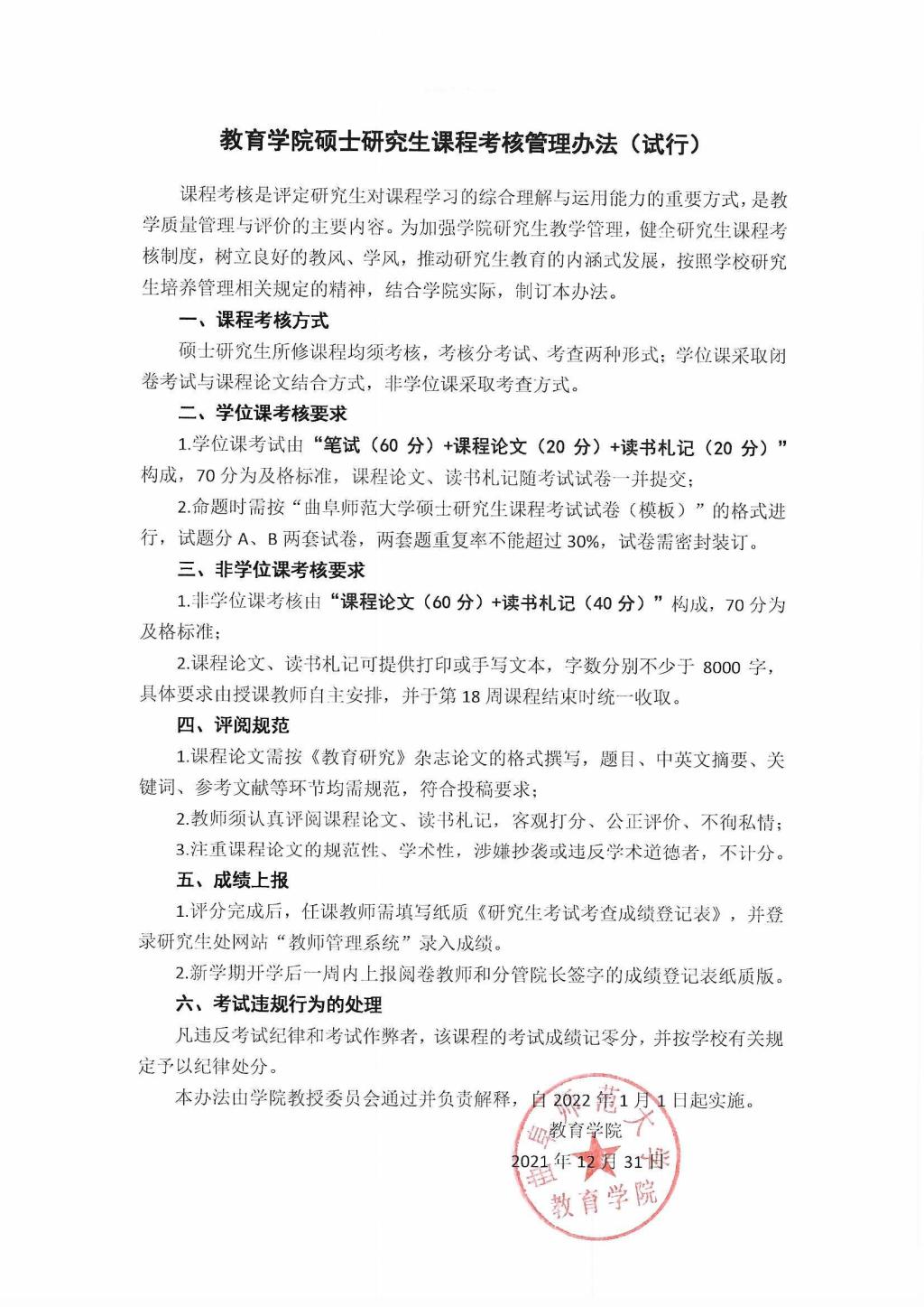
大乐透 硕士研究生课程考核管理办法(试行)
【点击量: | 发布日期:2022-03-17】
关闭
打印